跳至主要內容
Office of Student Affairs|
Student Housing
Office of Student Affairs
Office of Student Affairs
About Us
選單切換按鈕
Introduction
Staff Responsibilities
Location Map
News
Duties
選單切換按鈕
Introduction of Student Dormitory
Student Dormitory Application and Fees
Student Dormitory Application for New Students
Gender-Inclusive Housing Area
Dormitory Events
Fire and Earthquake Safety
Student Dormitory Repairs
Dormitory Academic Year Move-In and Move-Out Procedures
Q&A
Regulations & Forms
選單切換按鈕
Downloads
Regulations
Resource Links
選單切換按鈕
Office of Student Affairs
Male Dormitory 1 (including Female Annex) Committee
Female Dormitory 1 Committee
選單切換按鈕
Instagram
Facebook
Male Dormitory 2 Committee
Female Dormitory 2 Committee
Student Dormitory 7 Committee
選單切換按鈕
Instagram
Facebook
學七舍 YouTube
學七舍 Podcast
Students' Union
Suggestion Box
搜尋關鍵字:
搜尋
搜尋
Office of Student Affairs
Office of Student Affairs
Office of Student Affairs|
Student Housing
Main Menu
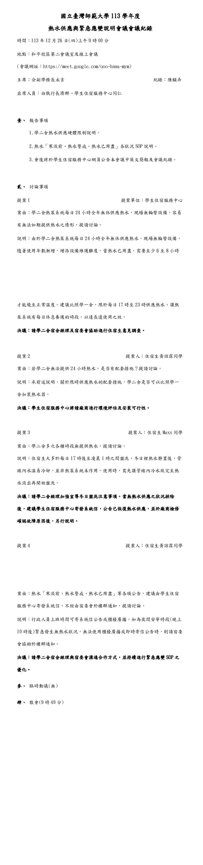
2025-01-16熱水供應與緊急應變會議會議紀錄
File size: 95.70 KB
Created: 2025-01-23
Updated: 2025-01-23
Hits: 63
Download
Preview
About Us
選單切換按鈕
Introduction
Staff Responsibilities
Location Map
News
Duties
選單切換按鈕
Introduction of Student Dormitory
Student Dormitory Application and Fees
Student Dormitory Application for New Students
Gender-Inclusive Housing Area
Dormitory Events
Fire and Earthquake Safety
Student Dormitory Repairs
Dormitory Academic Year Move-In and Move-Out Procedures
Q&A
Regulations & Forms
選單切換按鈕
Downloads
Regulations
Resource Links
選單切換按鈕
Office of Student Affairs
Male Dormitory 1 (including Female Annex) Committee
Female Dormitory 1 Committee
選單切換按鈕
Instagram
Facebook
Male Dormitory 2 Committee
Female Dormitory 2 Committee
Student Dormitory 7 Committee
選單切換按鈕
Instagram
Facebook
學七舍 YouTube
學七舍 Podcast
Students' Union
Suggestion Box
Search for:
About Us
選單切換按鈕
Introduction
Staff Responsibilities
Location Map
News
Duties
選單切換按鈕
Introduction of Student Dormitory
Student Dormitory Application and Fees
Student Dormitory Application for New Students
Gender-Inclusive Housing Area
Dormitory Events
Fire and Earthquake Safety
Student Dormitory Repairs
Dormitory Academic Year Move-In and Move-Out Procedures
Q&A
Regulations & Forms
選單切換按鈕
Downloads
Regulations
Resource Links
選單切換按鈕
Office of Student Affairs
Male Dormitory 1 (including Female Annex) Committee
Female Dormitory 1 Committee
選單切換按鈕
Instagram
Facebook
Male Dormitory 2 Committee
Female Dormitory 2 Committee
Student Dormitory 7 Committee
選單切換按鈕
Instagram
Facebook
學七舍 YouTube
學七舍 Podcast
Students' Union
Suggestion Box
返回頂端